Elif Özyaşar
Hi, I am Elif! I am an industrial designer passionate about creating meaningful user experiences. I focus on understanding users through data and research to design personalized, intuitive solutions that truly meet their needs.
Hi, I am Elif! I am an industrial designer passionate about creating meaningful user experiences. I focus on understanding users through data and research to design personalized, intuitive solutions that truly meet their needs.
As a designer, I’m inspired by emerging technologies and the role data can play in shaping design. While I enjoy exploring innovation, I always aim to create work that feels meaningful and genuinely enjoyable for users. Reflection is an important part of my process, helping me better understand myself, my values, and how I relate to the world around me. My curiosity and close attention to detail allow me to empathize with users and their experiences on a deeper level.
I’m especially passionate about design research and strongly believe that small, often overlooked details can make a big difference in how a product is experienced. I believe confidence grows through embracing challenges and allowing yourself to be a beginner.
Because of this, I’m always open to new experiences and learning opportunities. In a team, I adapt easily to diverse groups and thrive in driving the team toward success, especially in the concept development phase.







Final Bachelor Project
RiseUp is my final bachelor project, it is a smart morning routine planner that helps families organize their mornings.
Smart home systems often focus on automating appliances, but fail to address the real needs of users: time management, coordination, and adaptability. For families, mornings are especially complex ,overlapping schedules, unpredictable delays, and shared responsibilities can easily lead to stress and miscommunication.
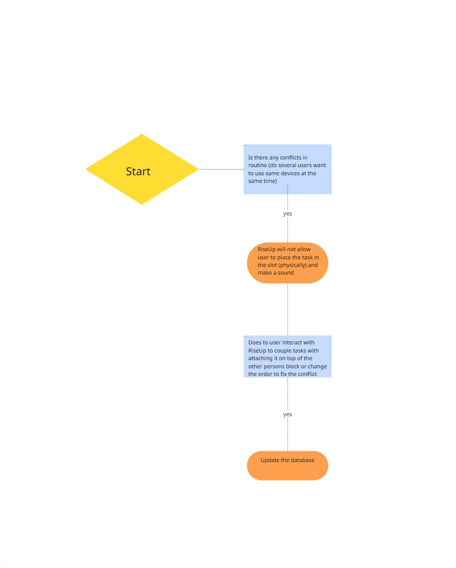
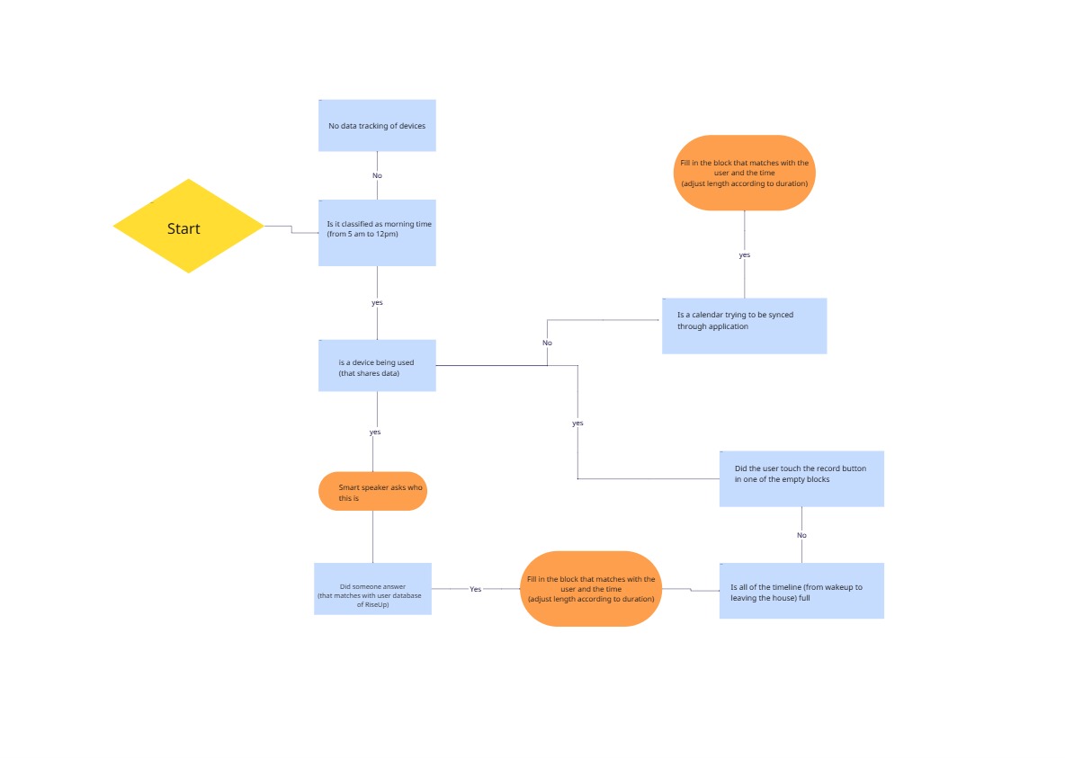
RiseUp is a smart home system that helps families plan, adapt, and reflect on their morning routines. It visualizes each person’s schedule and alerts users to conflicts, delays, or skipped tasks through machine learning algorithm. Designed as a hybrid digital–physical system, RiseUp enables household members to plan, adapt, and reflect both individually and collectively.
RiseUp was developed using Reflective Transformative Design and Data-Enabled Design. The process began with literature research and scenario-building to explore how smart homes can support the messiness of everyday routines. Through iterative prototyping and user feedback, the concept evolved from a single-room concept into a home-wide system for structure, flexibility, and shared awareness.
RiseUp uses a shared timeline interface to help families visualize and adapt their morning routines. The system shows task blocks, alerts for disruptions, and daily reflections.Interactions are managed via both touchscreen and a custom 3D-printed physical control.
Two user studies shaped the development of RiseUp. The first, a scenario-based roleplay, revealed how shared visibility of routines can improve communication while also exposing key limitations in the early prototype. The second involved real families using a remote digital version with Telegram-based check-ins. These sessions uncovered themes around control, routine stress, and subtle habit formation. Together, the studies informed the core features and tone of the final design.
Internship Project
As part of my TSG internship, I got to work with a client of theirs - BathBobber to design a smart ice bath timer thermometer.
Bathbobber aims to provide an accessible way of tracking ice bath sessions and make the process easier for those who regularly take ice baths and/or cold plunges.
As part of the Bathbobber redesign project, my design challenge centered on reimagining the user interface and improving interaction with the physical device. The goal was to explore how users engage with the product, with a strong focus on the data being communicated, ensuring it is both accessible and intuitive. I aimed to create a seamless experience that bridges digital and physical interactions, enhancing usability.
My goal was to learn about necessary technical documentation processes within a company while implementing my user-centered perspective. Through this I created my documents such as the Design considerations document and User scenarios document. Other documentations I worked on: -List of requirements - Risk analysis - DFM/DFA Analysis - Function diagram
Through the technical documentation and specificially list of requirements, I explored different shapes and prototyped different models to test them further.
Implemented the necessary electronics and programmed the whole UI using Arduino IDE and processing for testing different features of the design.
I conducted user studies on different versions of the design and iterated through the results of the analysis. I tested ergonomics, intuitiveness, user experience, and usability during these user studies. Usability testing with 8 participants, revealed key issues with the interface. Based on this feedback, I redesigned the interface to enable intuitive screen transitions via a single controller, directly addressing a core client requirement.
I conducted user studies on different versions of the design and iterated through the results of the analysis. I tested ergonomics, intuitiveness, user experience, and usability during these user studies. Usability testing with 8 participants, revealed key issues with the interface. Based on this feedback, I redesigned the interface to enable intuitive screen transitions via a single controller, directly addressing a core client requirement.
Engineering Design Project
Bracelet designed to prevent drowsy driving.
Drowsy driving is a major problem that influences street safety, leading to accidents, injuries, and even fatalities. Research from the National Highway Traffic Safety Administration suggests that an average of 328,000 crashes occur annually.Our goal was to use a technique that accurate and create a design that is affordable and user-friendly.
For the first design, dimensions were calculated to ensure a space-efficient housing while being compact for comfort.
In the second iteration of the design, the opening and closing of the lid was considered. A design had to be made where we can easily access the electronics for future errors while also making sure it doesn’t open unintentionally.
Due to the 3D printing materials lack of elasticity, the snap fit attachment had to be reconsidered. Iterations were made, new design had 4 arms that will fit the 4 holes in the lid tightly to ensure it fits but stays close
The final design is focused on achieving high accuracy. Having tried putting the sensor on the bottom of the design, the sensor failed to gain a accurate heart rate from only measuring the wrist. The end result led us to measure the heart rate on the finger instead, and by doing so, the sensor is able to get a high accuracy heart rate reading.